政 策
政府文件
苍府发
苍府函
政府办文件
苍府办发
苍府办函
行政规范性文件
其他文件
废止和失效目录
政策解读
政府信息公开指南
政府信息公开制度
法定主动公开内容
机构简介
规划信息
统计信息
统计数据
数据开放
行政许可⁄服务事项
行政处罚⁄行政强制
预算/决算
收费项目
行政事业性收费
价格收费
政府采购
重大项目
重大民生信息
乡村振兴
涉农补贴
教育信息
公共文化服务
稳岗就业
养老服务
社会救助
环境保护
安全生产
食品药品
医疗卫生
减税降费
保障性住房
产品质量
执法监督
应急管理
信用信息
招考录用
人事信息
行政权力
公共资源配置
国有企业
财政资金直达基层
其他专项信息
五公开
民生工程执行情况
人大建议政协提案
服务信息
政府信息公开年报
2025年
2024年
2023年
2022年
2021年
2020年
2019年
历年回顾
政府网站工作报表
2025年
2024年
2023年
2022年
2021年
2020年
2019年
2018年
2017年
标准化规范化工作
主动公开事项目录
试点领域标准目录
依申请信息公开
政府信息公开受理、 查阅点
国家、省市、县区平台
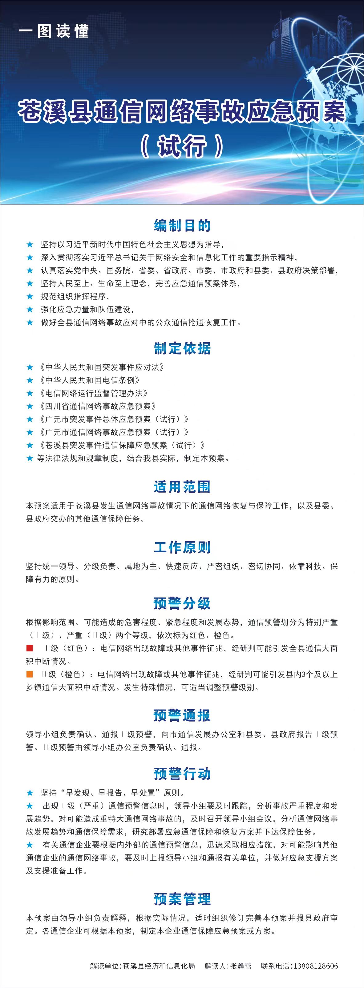
一图读懂:苍溪县通信网络事故应急预案
发布机构:苍溪县人民政府办公室
发布时间: 2022-06-20
字体: [
大
中
小
]
文件:
苍溪县人民政府办公室
关于印发《苍溪县突发事件通信保障应急预案(试行)》
《苍溪县通信网络事故应急预案(试行)》的通知
收藏本站
|
设为首页
|
网站地图
|
帮助说明
|
联系我们
主办单位:苍溪县人民政府办公室
政府网站标识码5108240001
蜀ICP备11026878号-2
川公网备51082402000042号
map